SPEC Seal of Reviewal SPECjAppServer2002 Result
Copyright © 2002 Standard Performance Evaluation Corporation
Oracle Application Server 10g Java Edition v9.0.4.0.1p2 on Dell PowerEdge 7250
1,674.13 TOPS@DualNode
132.52
US$/TOPS@DualNode
Submitter:
Oracle Corporation
SPEC license # 73 Test date:
Dec-2004
EJB Container Avail: Mar-2005
EJB Container JVM Avail: Apr-2004
Software
EJB Container
Supplier Domain Container
Emulator Container
Database
JDBC
Other Software
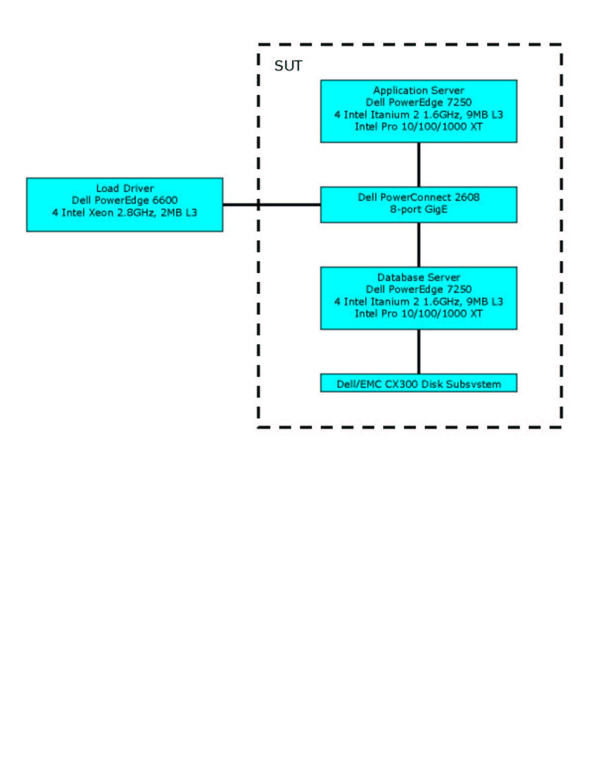
Hardware
J2EE Application Server
Database Server
Load Driver
Benchmark
Modifications
Configuration
Other Info
General Notes
Links
System Configuration Diagram

Full Disclosure Archive


Benchmark Settings
Orders Injection Rate: 970 Ramp Up Time: 600 seconds
# of Order Agents: 3 Ramp Down Time: 300 seconds
# of Manufacturing Agents: 3 Steady State Time: 1800 seconds
DB Load Injection Rate: 970 Trigger Time: 700 seconds
Total System Cost: US$221,850

Detailed Results
Order Transaction Mix Count Tx. Mix
New Order 869,278 49.98%
Change Order 347,900 20.00%
Order Status 348,073 20.01%
Customer Status 173,927 10.00%
Total # Order Transactions 1,739,178
Total # Manufacturing Transactions 1,274,249
Response Times Average Maximum 90th% Reqd
New Order 0.71 5.84 1.70 2.00
Change Order 0.36 1.81 0.80 2.00
Order Status 0.18 1.33 0.40 2.00
Customer Status 0.19 1.30 0.40 2.00
Manufacturing 1.77 3.88 2.50 5.00
Reproducibility Run (TOPS) 1,678.52

EJB Container
Name: Oracle Application Server 10g Java Edition v9.0.4.0.1p2 JVM Name: BEA WebLogic JRockit 1.4.2_04 64-bit JVM
Vendor: Oracle Corporation JVM Vendor: BEA Systems, Inc.
Available: Mar-2005 Available: Apr-2004
Instances: 2
Passed CTS: Nov-2003
Protocol: ORMI
Tuning Information
server.xml:
global-thread-pool min="40" max="40" queue="20000
keepAlive="-1" debug="false
taskmanager-granularity="10000000
transaction-config timeout="500000

data-sources.xml:
stmt-cache-size="500" inactivity-timeout="90000

System properties:
-DassociateUsingThirdTable=false -Doracle.dms.sensors=none
-Doracle.ias.cache=0 -DdefaultBatchSize=15
-DoneToOneJoin=true
JVM Tuning Information
-Xverbose:gc -XXaggressive:memory,opt -Xms4g -Xmx4g

Supplier Domain Container
Name: Oracle Application Server 10g Java Edition v9.0.4.0.1p2 JVM Name: BEA WebLogic JRockit 1.4.2_04 64-bit JVM
Vendor: Oracle Corporation JVM Vendor: BEA Systems, Inc.
Available: Mar-2005 Available: Apr-2004
Tuning Information
server.xml:
global-thread-pool min="40" max="40" queue="20000
keepAlive="-1" debug="false
taskmanager-granularity="10000000
transaction-config timeout="500000

data-sources.xml:
stmt-cache-size="500" inactivity-timeout="9000

System properties:
-DassociateUsingThirdTable=false -Doracle.dms.sensors=none
-Doracle.ias.cache=0 -DdefaultBatchSize=15
-DoneToOneJoin=true
JVM Tuning Information
-Xgc:parallel -Xmx1g -Xms1g

Emulator Container
Name: Oracle Application Server 10g Java Edition v9.0.4.0.1 JVM Name: Java (TM) 2 Runtime Environment, Standard Edition Version 1.4.1
Vendor: Oracle Corporation. JVM Vendor: Sun Microsystems, Inc.
Available: Dec-2004 Available: Apr-2004
Tuning Information
server.xml:
global-thread-pool min="18" max="18" queue="75
keepAlive="-1" debug="false
taskmanager-granularity="3000000
transaction-config="500000
JVM Tuning Information
-Xms400M -Xmx400M -server -Dsun.net.inetaddr.ttl=0

Database
Name: Oracle Database 10g Standard Edition v10.1.0.2 (64bit)
Vendor: Oracle Corporation
Available: Feb-2004
Tuning Information
_array_update_vector_read_enabled = TRUE
_check_block_after_checksum   = FALSE
_collect_undo_stats	      = FALSE
_cursor_cache_frame_bind_memory = TRUE
_db_cache_pre_warm	      = FALSE
_imu_pools		      = 200
_in_memory_undo 	      = TRUE
_lgwr_async_io		      = FALSE
_smm_advice_enabled	      = FALSE
_undo_autotune		      = FALSE
aq_tm_processes 	      = 0
compatible		      = 10.1.0.0.0
control_files		      = /oracle/dbs/cntrlspec
cursor_space_for_time   	  = TRUE
db_block_checksum	      = FALSE
db_block_size		      = 2048
db_cache_size		      = 7348420608
db_file_multiblock_read_count = 128
db_files		      = 256
db_name 		      = spec
db_writer_processes	      = 4
disk_asynch_io		      = TRUE
dml_locks		      = 600
enqueue_resources	      = 2000
fast_start_mttr_target	      = 0
filesystemio_options	      = asynch
log_buffer		      = 4194304
log_checkpoint_interval       = 0
log_checkpoint_timeout	      = 0
log_checkpoints_to_alert      = TRUE
open_cursors		      = 2000
pga_aggregate_target	      = 0
processes		      = 600
replication_dependency_tracking = FALSE
sessions		      = 800
shared_pool_size	      = 2097152000
statistics_level	      = basic
timed_statistics	      = FALSE
trace_enabled		      = FALSE
transactions		      = 800
transactions_per_rollback_segment = 1
undo_management 	      = AUTO
undo_retention		      = 3

JDBC
Name: Oracle JDBC Driver 10.1.0.2 (Thin)
Vendor: Oracle Corporation
Available: Nov-2004
Tuning Information
stmt-cache-size="500

Other Software
Name:
Vendor:
Available:
Tuning Information


J2EE Application Server (1 system)
Hardware Vendor: Dell, Inc. OS Vendor: Red Hat, Inc.
Model Name: PowerEdge 7250 OS Name: Red Hat Enterprise Linux 3
Processor: Intel Itanium 2 Filesystem: Linux
MHz: 1600 Disks: 1x36Gb 10K RPM
# of CPUs: 4 cores, 4 chips, 1 core/chip Network Interface: Gigabit Ethernet
Memory (MB): 32768 Other Hardware:
L1 Cache: 16KB(I)+16KB(D) # of Systems: 1
L2 Cache: 256KB H/W Available: Nov-2004
Other Cache: 9MB (L3) OS Available: Mar-2004
Notes / Tuning Information
/etc/rc.d/rc.local:
mkdir /mnt/hugepages
echo 9728 > /proc/sys/vm/hugetlb_pool
grep Huge /proc/meminfo
mount -thugetlbfs nodev /mnt/hugepages
/etc/init.d/named start
/etc/sysctl.conf:
net.ipv4.ip_forward = 0
net.ipv4.conf.default.rp_filter = 1
kernel.sysrq = 0
kernel.core_uses_pid = 1
kernel.shmmni = 4096
kernel.sem = 250 32000 100 128
kernel.shmall = 2097152
kernel.shmmax = 8000000000
net.ipv4.ip_local_port_range = 1024 6500

Database Server (1 system)
Hardware Vendor: Dell, Inc. OS Vendor: Red Hat, Inc.
Model Name: PowerEdge 7250 OS Name: Red Hat Enterprise Linux 2.1
Processor: Intel Itanium 2 Filesystem: Linux
MHz: 1600 Disks: 2x36Gb 10K RPM
# of CPUs: 4 cores, 4 chips, 1 core/chip Network Interface: Gigabit Ethernet
Memory (MB): 16384 Other Hardware: QLogic 2340 HBA, Dell|EMC CX300 Storage Array, 5x36GB 15K RPM, 10x73GB 10K RPM
L1 Cache: 16KB(I)+16KB(D) # of Systems: 1
L2 Cache: 256KB H/W Available: Nov-2004
Other Cache: 9MB (L3) OS Available: Mar-2004
Notes / Tuning Information
Parameters added to /etc/sysctl.conf
kernel.sysrq = 0
net.ipv4.ip_forward = 0
net.ipv4.conf.default.rp_filter = 1
vm.nr_hugepages = 40
net.ipv4.ip_local_port_range = 1024 65000
kernel.shmall = 2097152
kernel.shmmax = 4294967295
kernel.shmmni = 4096
kernel.sem = 1000 128000 1000 1000
/etc/rc.d/rc.local:
echo "100 500 128 512 360000 360000 80 50 0" > /proc/sys/vm/bdflush
su - oracle -c "lsnrctl start
mount /dev/sdd1 /oracle/dbs
raw /dev/raw/raw1 /dev/sdc1
raw /dev/raw/raw2 /dev/sdc2
Disk layout:
3 disks for datafiles (Linux fs) and 10 disks for logs (Raw).

A utility called 'rr' was used to alter the priority of Oracle processes.
This utility was invoked from a script called setrr.sh.
Both the script and the utility are included in the FDA.

Load Driver (1 system)
Hardware Vendor: Dell, Inc. OS Vendor: Microsoft
Model Name: PowerEdge 6600 OS Name: Windows Server 2003, Enterprise Edition
Processor: Intel Xeon Filesystem: NTFS
MHz: 2800 Disks: 1X18 GB 15K RPM
# of CPUs: 4 cores, 4 chips, 1 core/chip Network Interface: Gigabit Ethernet
Memory (MB): 8192 (PAE enabled) Other Hardware:
L1 Cache: 16KB(I)+16KB(D) # of Systems: 1
L2 Cache: 512K H/W Available: Nov-2004
Other Cache: 2MB (L3) OS Available: Apr-2003
Notes / Tuning Information
JVM Version used:
Sun Microsystems Java (TM) 2 Runtime Environment, Standard Edition Version 1.4.2
JVM arguments used:
-Xms400M -Xmx400M -Dsun.net.inetaddr.ttl=0 -Dnetworkaddress.cache.ttl=0

Benchmark Modifications
Schema Modifications:
  Tablespace sizes were increased to support the Injection rate
  Scripts to create the DB are included in the FDA
  Two indexes were created on the M_largeorder table:
  CREATE UNIQUE INDEX M_lo_idx ON M_largeorder (lo_id)
  CREATE UNIQUE INDEX M_OL_O_idx ON M_largeorder (lo_o_id, lo_ol_id)
  Table and index parameters initrans were modified.
  The modified db build scripts are included in FDA.
Load Program Modifications:
  The load program was not modified
Reference Bean Modifications:
  No changes were made to the reference beans

Benchmark Configuration Information
Persistence Mode Used:
  CMP mode was used for all beans
Isolation Requirement Info:
  Beans with a READ_COMMITTED requirement
  were deployed using locking-mode="optimistic" in their deployment descriptors
  All other beans were deployed using locking-mode="pessimistic
  Pessimistic locking mode means that all selects (including during finders)
  are issued with a FOR UPDATE clause
  in select stmt.
Durability Requirement Info:
  RAID 0+1 was used to ensure durability for DB logs
  10x73Gb disks were used in RAID 0+1 configuration for DB redo log files.
  Raw partitions were used for redo log files.
  3x36Gb disks were used for data. The data files resided on a file system.
Storage Requirement Info:
  A 45 min run at Tx970 increased storage by 21.0GB. Extrapolating for 8 hrs we need
  224.0GB. The system is configured with 365GB of mirrored storage.
Argument Passing Semantics:
  Oracle Application Server 10g uses pass-by-value
  as required by the EJB specification
  

Other Benchmark Information
  This submission used the xerces.jar from the SPECjAppServer2002 kit.
  No hardware or software was used to alter basic network routing.
  Requests were sent to different appserver instances utilizing DNS round-robin
  with the mid-tier node acting as the DNS server.
  The driver used the following jndi.properties:
  java.naming.factory.initial=com.evermind.server.rmi.RMIInitialContextFactory
  java.naming.provider.url=ormi://main.spec.bogus:23791/SPECjAppServer
  java.naming.security.principal=admin
  java.naming.security.credentials=oracle
  dedicated.rmicontext=true

General Notes
No errors were reported during the final or reproducability run


For questions about this result, please contact the submitter: Oracle Corporation
For other inquiries, please contact webmaster@spec.org

Benchmark run on Tue Dec 21 15:35:31 CST 2004 by SPECjAppServer2002 v1.14
Result submitted on Wed Dec 22 03:03:00 EST 2004
Report generated by SPECjAppServer2002 Reporter v1.01

Copyright © 2002 Standard Performance Evaluation Corporation

First published at SPEC.org on 05-Jan-2005